TOP
好文菴工房<漆工程表><工芸材料店案内>
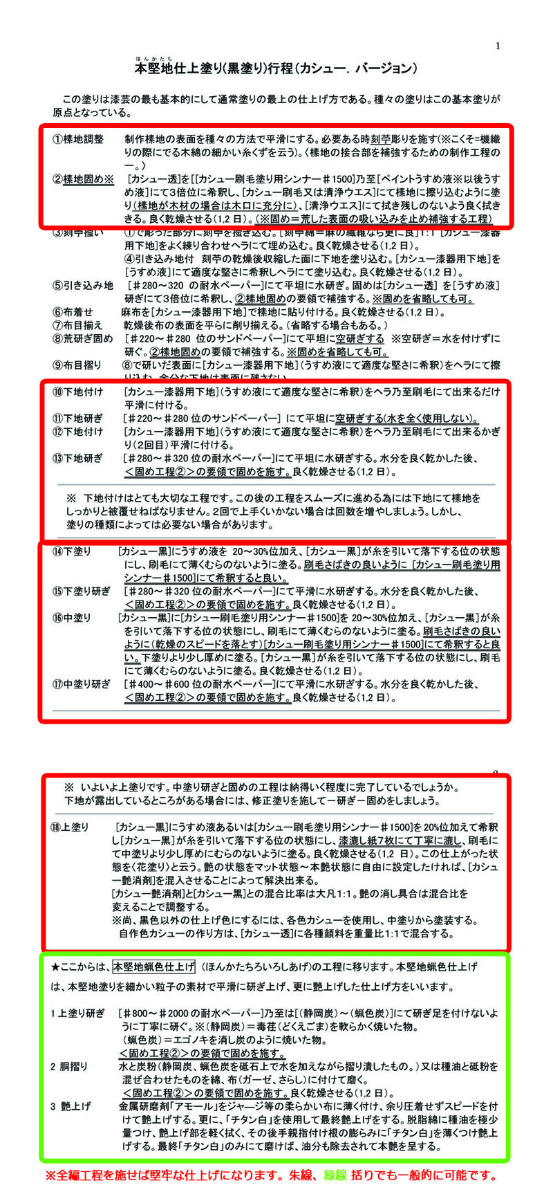
「漆塗り工程表」「カシュー塗り工程表」を記します。
 本堅地(ほんかたぢ)黒塗りの漆工程表とカシュー工程表を記します。漆塗りに参考にして下さい。


 
カ メ ラ / 楽 器 / A ・ V / 工芸品
〒303-0026 常総市水海道本町2618
TEL  0 2 9 7 ( 2 2 ) 0 4 1 4